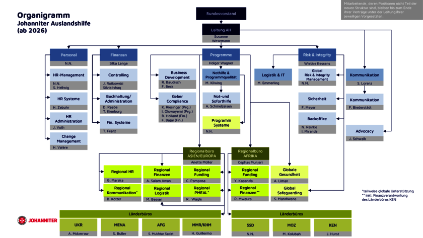
Organigramm

Seit Beginn des Jahres 2026 arbeitet die Auslandshilfe in einer neuen globalen Struktur. Diese ermöglicht uns, unsere Arbeit in einem zunehmend komplexen politischen und wirtschaftlichen Umfeld noch gezielter auszurichten. Diese Veränderungen sind Teil unserer kontinuierlichen Weiterentwicklung als Organisation. Sie begleiten uns in einer Zeit, in der humanitäre Bedarfe weltweit weiter steigen und sich Rahmenbedingungen dynamisch verändern.

Hier finden Sie Ansprechpartner*innen der Auslandshilfe